Project overview
General purpose
The Project overview contains all details related to application status, application workflow and application attributes.
The Call information (see figure below in purple and red) indicates in purple the call name, which is a direct hyperlink to the call information and in red the time remaining for submission of the application from.
In case of a 2-step application the end date here is either the end date for step 1 when you are in step 1 or the end date for step 2, when you are in step 2.
Please see the the call settings defining 2 step call General call settings

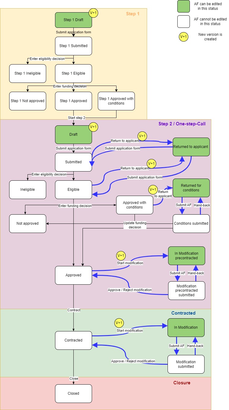
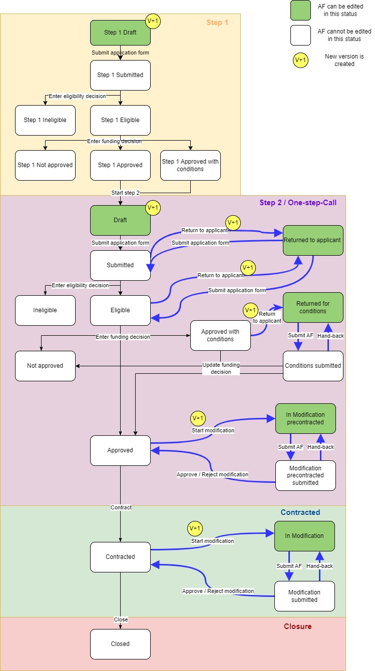
Application statuses
During the application workflow, the application could take one of the statuses mentioned in diagram below.
Application statuses depend on the call configuration setup. Please follow https://jems-eu.atlassian.net/wiki/spaces/DOC/pages/1007059354 to get more details about the call configuration.
