Partner Reports
This section appears when the project is set to the status Contracted. Users with the project privilege edit for a dedicated partner organisation (Project privileges) shall be able to create/edit and submit partner reports. Further details on the specific sections of the partner reports can be found in following chapters:
A partner report is multi-language in the same languages as the Application Form.
Financial data shall travel in the future to control report and then certified amounts shall travel to the project report. The Lead partner shall still manually consolidate the content part of the report.
Optional fields in the partner report
Some fields of the partner report are optional in HIT. What is important to note for partner reports is that whatever is switched off in the AF configurator or not used in the Application Form, is automatically hidden in the report. For example: if deliverables are switched off in the call settings or if Unit costs/ Lump sums are not used by a project, then partners do not need to report on it. These sections are automatically hidden.
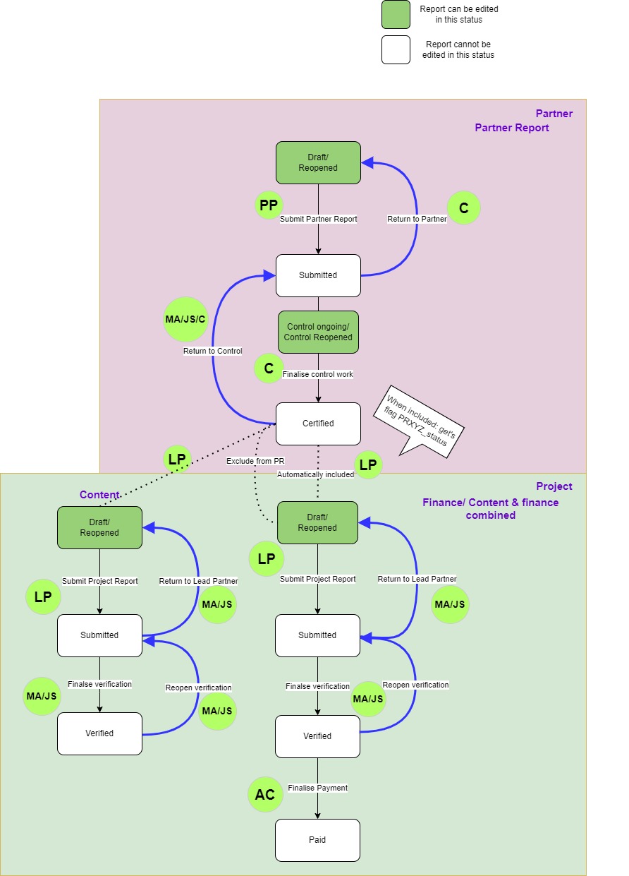
Status flow of partner reports
The partner report shall go through the following status’s and shall also feed project reports with the needed data:
