Skip to main content
Skip table of contents

Workflow Diagrams

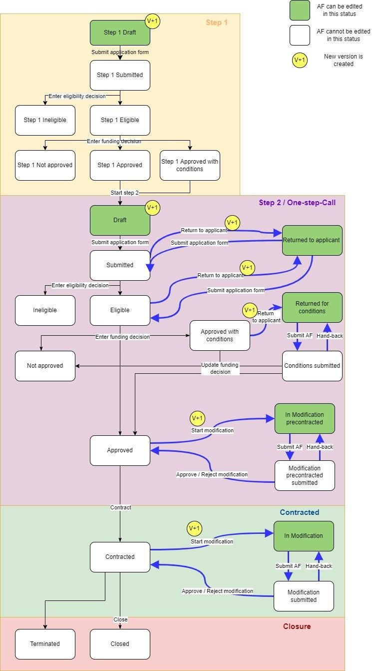
Project

project.jfif

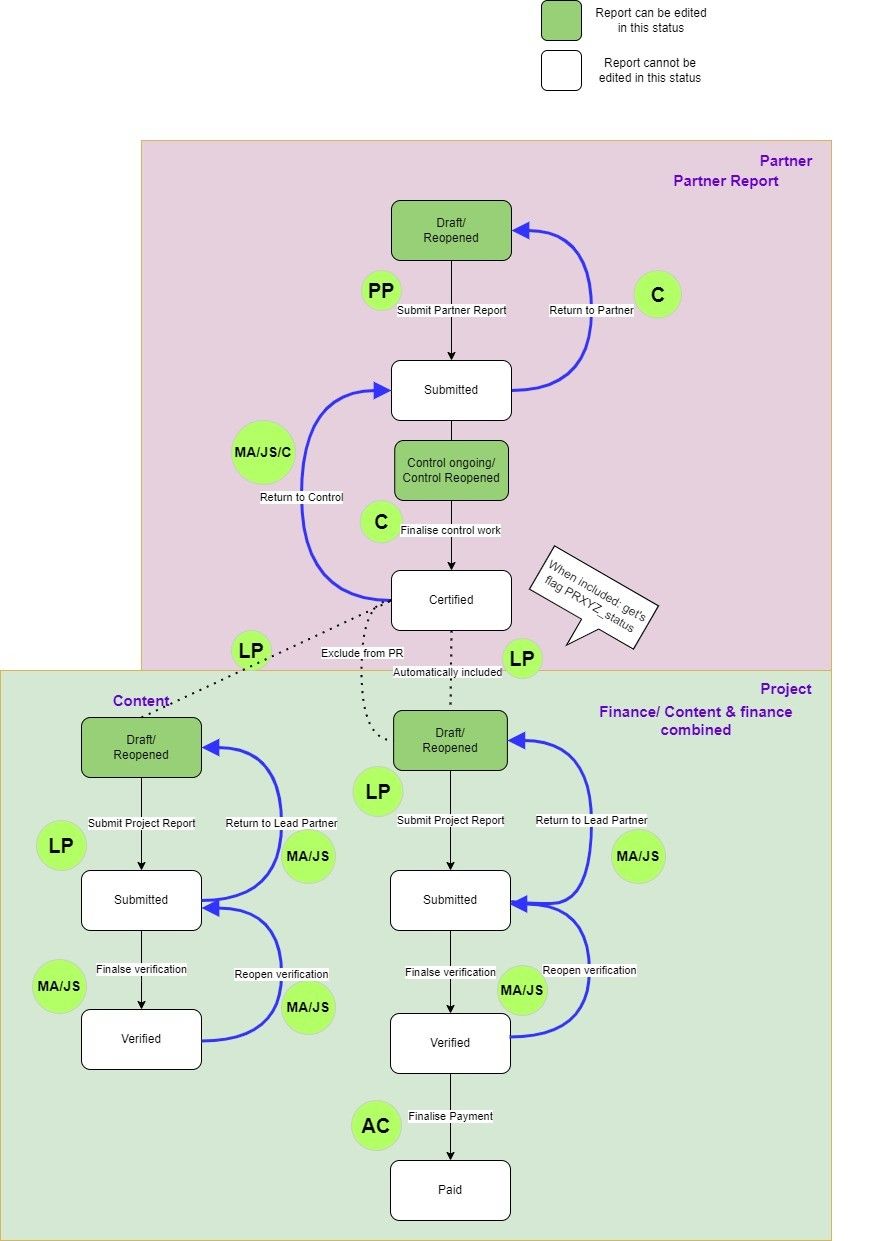
Partner report

partner_reports.jfif

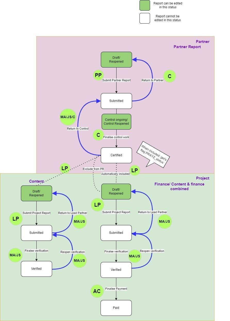
Project report

project_report.jfif

JavaScript errors detected

Please note, these errors can depend on your browser setup.

If this problem persists, please contact our support.