Skip to main content
Skip table of contents

Workflow Diagrams

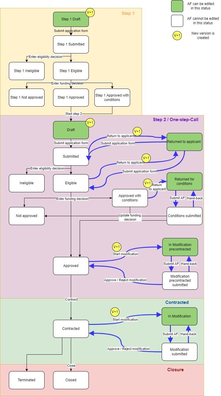
Project

project.jfif

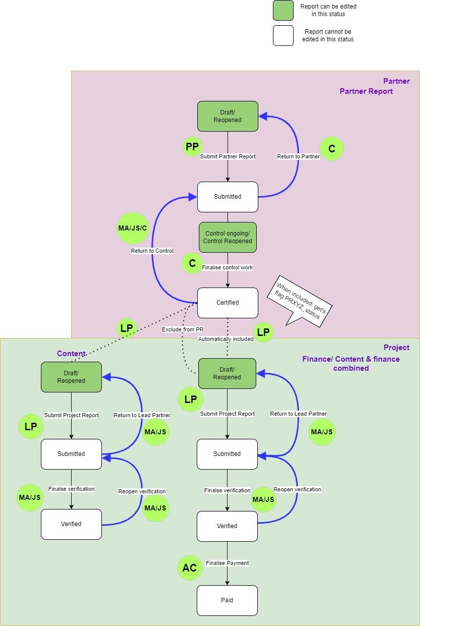
Partner report and Project report including Management Verifications

partner_reports.jfif

Corrections in Payment applications to EC and Accounts

Negative Corrections:

Correction_pathway_negative.JPG

Positive Corrections:

Correction_pathway_positive.JPG

JavaScript errors detected

Please note, these errors can depend on your browser setup.

If this problem persists, please contact our support.