Project Reports
This section appears when the project is set to the status Contracted.
To create, edit, or submit project reports, the user must belong to the "Application Form Users / Project Managers" group and possess EDIT permissions. (see Project privileges). Further details on the specific sections of the project reports can be found in the following chapters:
Project reports are multi-language in the same input languages as the Application form.
Financial data travel from the partner report via the control report as certified amounts to the project report. The Project manager shall still manually consolidate the content part of the report.
Optional fields in the project report
Some fields of the project report are optional in HIT. What is important to note for project reports is that whatever is switched off in the AF configurator or not used in the Application Form, is automatically hidden in the report. For example: if e.g. deliverables are switched off in the call settings, then these sections are automatically hidden.
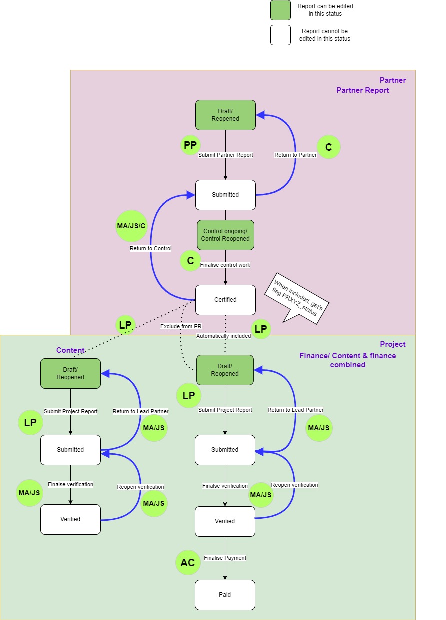
Status flow of project reports
The project report shall go through the following status’s and partner report financial data are transferred in the project report:
